Năm 2017 đã bắt đầu, anh em lập trình web đã chọn được hướng đi cho mình chưa? Trong bài viết này là những hướng đi và các công nghệ anh em có thể chọn nếu làm Frontend, Backend hay Devops.
Những lộ trình này do thành viên kamranahmedse của GitHub tạo và chia sẻ với cộng đồng. Mời anh em tham khảo: (Nhấp chuột vào hình để xem kích thước to hơn nha)
Giới thiệu về hướng đi cho nhà lập trình web

Lộ trình cho những anh em chọn Frontend

Lộ trình cho những anh em chọn Backend
Đối với Backend, thành viên này chia sẻ rằng anh ta thích Node JS và PHP-7, và sau khi trải nghiệm Go thì cũng khá ấn tượng với nó. Ngoài ra, nếu phải chọn lựa thêm thì Ruby cũng là một đề cử. Đó chỉ là sở thích cá nhân của tác giả, bạn có thể chọn bất kỳ ngôn ngữ nào phù hợp với bản thân mình.

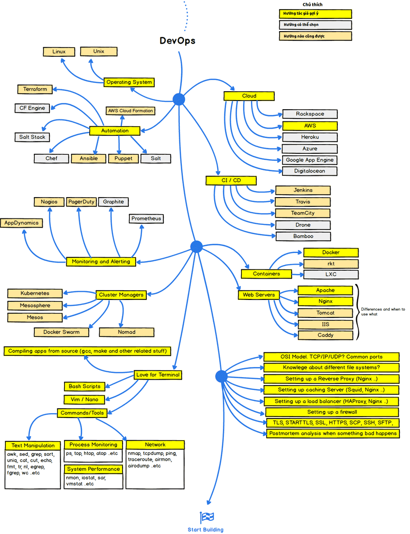
Lộ trình cho những anh em chọn DevOps

Nếu muốn đóng góp ý kiến cho tác giả, anh em vào địa chỉ để comment nhé: https://github.com/kamranahmedse/developer-roadmap
Chúc anh em tìm được hướng đi đúng, phù hợp và kiếm bộn tiền!
Học IT
Kỹ năng 









Công nghệ
Microsoft Word 2013
Microsoft Word 2007
Microsoft Excel 2019
Microsoft Excel 2016
Microsoft PowerPoint 2019
Google Sheets
Lập trình Scratch
Bootstrap
Hướng dẫn
Ô tô, Xe máy